Функция RDS в магнитоле
RDS — это в магнитоле функция, предназначенная для информирования водителя о дорожной обстановке. Причем это сделано так, чтобы не отвлекать его внимание. Для получения сигнала Radio Data System нужно подключить эту функцию, а качество передачи должно обеспечить уверенный прием информации в ультракоротком диапазоне. Система передает информацию о ситуации на дорогах параллельно с трансляцией других передач.
Введение в RDS
RDS (Radio Data System) — это стандарт, предназначенный для передачи информационных сообщений в FM-диапазоне. Разговоры о необходимости создания такой системы появились в конце 1970-х годов в Германии. Передача сообщений о дорожно обстановке — вот она ГЛАВНАЯ идея, которая закладывалась разработчиками. Ведь тогда радио в машине слушали почти все. Причём чтобы переключение на дорожную обстановку был даже тогда, когда пользователь слушает аудиокассету или CD-диск.
Первая похожая система появилась в начале 1980 года, а с 1986 года в странах Западной Европы уже началась экспериментальная эксплуатация новой системы. В 1990-м году был опубликован сам стандарт как EN 50067. Дважды этот стандарт пересматривался. В 1999 году стандарт RDS IEC 62106 был принят членами Европейского радиовещательного союза (EBU) (куда входит Республика Беларусь) в качестве единого многоцелевого стандарта. Последние изменения были в 2015 году.


Что такое RDS на магнитоле
Базовая система RDS передает информацию, используя специальный цифровой код. Он расшифровывается предусмотренным для этого РДС-блоком, встроенным в магнитолу. Полученный сигнал должен быстро переключать устройство на необходимый диапазон, вне зависимости от режима работы радио. Для передачи применяется поднесущая частота 57 кГц. Сигнал РДС последовательно проходит блоки демодуляции и декодирования и отображается на дисплее в виде текстовой информации.
История возникновения и развития технологии
Идея разработки стандарта возникла в Германии в 70-е гг. прошлого столетия. Позже к ним подключились другие европейские страны, которые откликнулись на идею помощи водителям в сложных дорожных ситуациях. В средине 80-х гг. в некоторых странах началось тестирование этой системы. Через 8 лет вещатели стали постоянно передавать данные о состоянии дорожной обстановки. Информация транслировалась в FM-диапазоне (65-108 МГц).
В 1999 г. Европейский союз вещателей принял единый стандарт RDS. Появилась возможность автоматически получать информацию о пробках, рекомендуемых маршрутах объезда, погоды на дорогах и много других оповещений. Для этого нужен был только приемник, который периодически сканировал диапазон и в случае получения кодированного сигнала переключался на необходимую волну.
Функции
Кроме трансляции стандартных сообщений о ситуации на дорогах, система передает и другие данные. В России большинство автомагнитол используют только 5 базовых функций RDS:
- Распознание передач (PI). На дисплее магнитолы отражается наименование радиостанции и частота вещания.
- Распознание содержания программы (PTY). Изменяя настройки приемника, можно выбрать музыку, новости и т. д. По заданным параметрам приемник выберет передачу и переключится на нее. Существует около 30 видов программ.
- Изменение громкости звучания (MS). Автоматически регулирует параметры при перемене типа передачи.
- Перечень заменяемых частот (AF). Автоматический выбор частоты при ухудшении качества приема программы. Переключает на диапазон с аналогичной передачей.
- Распознание программ, которые передают сообщения о дорожной обстановке (ТА/ТР).
Более 10 функций являются дополнительными. Интерес представляют RT и RP. Первая функция позволяет принимать текстовые сообщения (радиотекст) объемом не более 64 символов, которые выводятся на дисплей магнитолы. Вторая — шифрованный канал для получения пейджинговой информации. Она может быть подключена оператором на индивидуальное устройство.
Из всех представленных опций на территории России используется малая толика. Это связано с техническими проблемами. В лучшем случае водители могут принять бегущую строку с информацией о проигрываемом треке. Да и то, эта услуга доступна в больших городах.
RDS, как это работает? Опускаемся на самый нижний уровень модели OSI
С системой RDS (Radio Data System) сталкивался хоть раз каждый, кто видел в автомагнитоле название станции вроде «Дорожное радио». Помимо названия, могут отображаться дополнительные данные — название воспроизводимой песни, температура, частота вещания и т.д.
Но как это работает? Т.к. моим хобби является радио и цифровая обработка сигналов, разобраться было интересно. Как оказалось, полной информации о RDS в рунете практически нет (да и в англоязычном тоже негусто), надеюсь, эта публикация восполнит этот пробел.
Продолжение под катом (осторожно много картинок).
Введение
Радиостанции FM-диапазона существуют и пользуются популярностью довольно-таки давно. Но со временем стало ясно, что помимо звука, не хватает текстовой информации — названия станции, трека, исполнителя песни. Добавить такую возможность можно было только одним способом — помимо звука передавать дополнительный цифровой канал. Причем передавать так, чтобы с одной стороны, данные было несложно декодировать (вычислительные возможности микросхемы в радиоприемнике довольно ограничены), с другой стороны, чтобы не нарушить совместимости с уже имеющимися в продаже приемниками. Задача была решена, так появился стандарт RDS, принятый в 1990м году.
Спектр современной FM-станции выглядит так:
На картинке можно видеть (слева-направо) 4 основных компонента. — Звук в формате «моно» (L+R). Вероятно был оставлен для совместимости со старыми приемниками (интересно наблюдать как в подобных стандартах разные технологии «накладываются» друг на друга для обеспечения обратной совместимости). — Пилот-тон 19КГц. Используется для декодирования стерео-сигнала, для чего частота пилот-тона умножается на 2, и относительно полученной частоты 38КГц разделяются стерео-каналы. — Стерео звук, второй канал (L-R), находящийся на картинке симметрично относительно 38КГц. — Канал RDS, который передается на 3й гармонике пилот-тона, его частота составляет соответственно 19*3 = 57КГц. Им-то мы и займемся.
Как включить RDS
Не каждая автомагнитола оборудована функцией РДС. Т.к. этот стандарт — европейский, то скорее всего китайское устройство ею не обладает. Если же магнитола изготовлена для европейского потребителя, она имеет эту опцию. Это говорит о том, что головное устройство может принимать соответствующие сигналы и информировать об обстановке на дорогах. Кроме того, можно провести настройку имеющихся опций и не заниматься поиском нужных станций во время движения авто.
Включить режим РДС можно нажатием соответствующей кнопки, расположенной на фронтальной панели. Если же ее нет, то нужно перейти в главное меню и выбрать нужную опцию.
Зная, что такое RDS в магнитоле, водитель может подключить много полезных функций по управлению приемником, которыми до этого не пользовался.
Функция AST
Данная функция позволяет автоматически подобрать 6 радиостанций, с самым сильным сигналом и занести их в память магнитолы под соответствующие кнопки, начиная с самой низкой частоты. Автоматический выбор хоть и подбирает самый мощный сигнал, но не всегда соответствует ожиданиям пользователя, что в дальнейшем можно исправить в настройках или путем удаления станций из списка программ быстрого доступа.
При возникновении каких-либо неполадок с головным устройством вашего автомобиля, не стоит сразу бросаться в крайности и поднимать панику, возможно все неудобства вызваны незнанием функций и дополнительных возможностей вашей автомагнитолы. Изучение руководства пользователя позволит вам намного больше узнать о вашей автомагнитоле и полностью раскрыть ее функционал. Все производители, стремятся к максимальному комфорту всех владельцев, которые приобрели их продукцию.

Что такое RDS в магнитоле
RDS (Radio Data System) – это международный многоцелевой стандарт, предназначенный для передачи специальных сообщений по радио в УКВ диапазоне. Пионерами в его разработке стали прагматичные немцы, которые в 70-е годы прошлого века решили через радиостанции извещать водителей о пробках на дорогах Германии.
Эта инициатива нашла дальнейшее развитие и со временем преобразовалась в целую систему. Важная информация о пробках, авариях, путях их объезда стала сразу же доводиться до пользователей, так как передавалась с управляющим сигналом, который принимался специальным RDS блоком на автомагнитоле и мгновенно переключал ее на необходимый канал, независимо от того, что было перед этим включено – проигрывать или радио.
Так была достигнута своевременность доведения сообщений, без отвлечения водителя на их поиск, по окончании передачи которых, приемник сам переходил на предыдущую программу.
На сегодняшний день, благодаря принятию Европейским радиовещательным союзом единого стандарта RDS IEC 62106, эта система принята на вооружение всеми странами Европы.
Что означает функция rds в автомобильном радиоприемнике?
- Что означает функция rds в автомобильном радиоприемнике?
- Radio Data System
- Какие функции есть у rds, их описание
- Базисные
- Дополнительные
- Как включить rds на магнитоле?
- Radio Data System, немного истории
Сложно представить себе современную машину, которая не имела быв своем салоне магнитолу или радиоприемник. Но даже если завод-производитель не установил подобный девайс в свое творение, то вы сможете приобрести его дополнительно. Сегодня водители выбирают автомагнитолы с самой сложной, современной начинкой, среди которых нужно выделить устройства со встроенной системой RadioDataSystem, сокращенно RDS. Что же такое система RDS в магнитоле и чем она примечательна? Давайте разбираться вместе.
- Radio Data System
- Какие функции есть у rds, их описание Базисные
- Дополнительные
Radio Data System
Radio Data System (сокращенно RDS)– название многоцелевого стандарта, который используется с целью передачи информационных данныхпри помощи каналов ЧМ-радиовещания в диапазоне УКВ. Такая система приобрела широкую популярность, и сегодня активно применяется не только в автомагнитолах, но и в мобильных устройствах, а также в программах,с помощью которых появилась возможность прослушивания различных радиостанций.
RDS позволяет получать и отображать на экране устройства дополнительную информацию: название радиостанции, музыкальной композиции, имя исполнителя и даже данные об обстановке на дорогах (перекрытия, заторы, ремонтные работы и т.д.).
В европейских и американских странах стандарт RDS используется намного шире, чем в России или Украине, где чаще всегоего применяют для передачи названия радиостанции, музыкальной композиции или отображения рекламных сообщений.
Какие функции есть у rds, их описание
Для передачи информационных данных стандартно используется латиница, а также цифры и специальные символы. Кириллицуи другие алфавиты применить пока невозможно. Сегодня, RDS-стандарт предусматривает использование самых различных функций, но на практике большинство радиоприёмниковспособны поддерживатьтолько базисные (стандартные) функции.
Базисные
Говоря о базисных функциях RDS, следует выделить следующие:
Дополнительные
Если вам приходилось слышать словосочетание «PTY на магнитоле», но вы не знаете,что это, тогда этот раздел статьи поможет разобраться.
Как включить rds на магнитоле?
Некоторые автолюбители даже не подозревают, что их автомагнитола обладает функциями RDS. Но чаще всего такие устройства совмещают в себе большое количество различных параметров, отвечающих за работу радиоприемника.
Поэтому все, что нужно, – это просто включить RDS, в чем поможет специальная клавиша, расположенная на устройстве, или аналогичная функция, которую можно найти в меню. Более того, многие устройства обладают возможностью регулировки количества отображаемых данных.
Radio Data System, немного истории
Поддержка RDS – это очень выгодное дополнение стандартных функций обычной магнитолы, что помогает получать дополнительную информацию в режиме прослушивания радио. История данного стандарта началась в 1970-е годы, когда сначала в Германии, а за ней и в некоторых других странах Европы, начали воплощать в жизнь идеюпомощи водителям в сложных ситуациях на дороге.
Идеальным решением такой проблемы стала регулярная передача соответствующих сообщений FM-радиостанциями, которые слушают практически все водители. Но вот хорошо было быпредупредить слушателя о том, что именно эта радиостанция передает сейчас важную информацию, а еще лучше осуществить эту задачу при помощи специального управляющего сигнала, позволяющего получить важное сообщение даже в режиме прослушивания компакт-диска или магнитофонной записи.
Первые системы с такими функциями увидели мир в начале 1980-х годов, а начиная с 1986 года,в некоторых европейских странах начались экспериментальные испытания новой системы. В 90-х годах ХХ века Европейский вещательный союз стал передавать данные RDS станциям радиовещания, которые работали в диапазоне FM (65—108 МГц). С этого момента стало понятно: поддержка RDS в FM приёмнике, что уже устанавливался во многих серийных транспортных средствах – это очень полезная и выгодная функция.
Впервые данный стандарт был опубликован CENELEC в 1990 году как EN 50067, после чего два раза пересматривался – в 1992 и 1998 годах.
В 1999 году члены Европейского радиовещательного союза (EBU) приняли RDS-стандарт как единый многоцветный. Данная система позволила пользователям открыть новые горизонты в использовании обычного радиоприемника. Так, появилась возможность быстрого получения информации о пробках и заторах на крупных дорогах общественного значения, альтернативных путях их объезда, погодных условиях и т.д.
Кроме того, стала возможной передача информационных данных о принимаемой станции (например, ее название и характер вещания), а также теперь можно синхронизировать часы устройства с эталонным временем на станции радиовещания.
Радиоприемник должен автоматически реагировать на управляющие сигналы, которые сопровождают каждое такое сообщение, что поможет водителю оставаться сосредоточенным на дороге. Поскольку в будущем предусмотрено дальнейшее развитие системы, то выделяют еще несколько вариантов примененияэтогоканала передачи данных. Последние можно разделить на основные, дополнительные и вспомогательные.
Одним из наиболее характерных отличий RDS-стандарта является возможность его использования для передачи данных не только в сетях радиовещания, но и телевидения.
Принцип сочетания канала передачи данных в этой системе такой же, как и используемый для передачи телетекста, вот только место временного разделения (телетекст транслируется в начале каждого кадра совместно с синхронизирующими строчными импульсами) в радиовещании заняло частотное (передача данных осуществляется при помощи узкой полосы, размещенной вокруг поднесущей 57 кГц). Данная полоса находится выше посылаемого стереофонического сигнала, а значит, система RDSне будет создавать помех обычному радиовещанию.
Какие функции есть у RDS их описание
Кроме передачи информации об обстановке на дорогах система RDS осуществляет и множество других функций, пять из которых считаются основными:
- PI – отображает на табло магнитолы название принимаемой программы и её рабочую частоту;
- AF – автоматически перестраивает частоту приема программы, в случае ухудшения сигнала, на другую, по которой передается эта же программа;
- PS – информирует о названии программ, передаваемых радиостанцией;
- TP – дает сообщения о порядке организации движения на трассе;
- TA – позволяет получить срочную информацию об изменениях обстановки на дорогах.
Ряд других функций являются дополнительными:
- EON – обеспечивает переключение приёмника на другой канал, на котором в данный момент идет сообщение о дорожной обстановке;
- PTY – идентифицирует тип программы;
- MS – автоматически переключает громкость, в зависимости от принимаемой программы;
- CT – обновляет время в зависимости от часового пояса;
- DI – обозначает тип передаваемого сигнала;
- RT – используется для передачи до 64 символов текстовых сообщений, которые высвечиваются на табло приемника;
- RP – используется для передачи пейджинговых сообщений;
- EWS – используется только в аварийных ситуациях и может приниматься только специальными приемниками;
- IH – используется для бытового применения операторами станций;
- ODA – открытые прикладные программы данных, которые могут передаваться совместно с сигналами RDS;
- TDC – резервирует 32 канала для передачи любых данных;
- DGPS – корректирует данные спутниковой навигационной системе GPS, повышая точность определения координат;
- TMC – канал автодорожных сообщений, передаёт кодированную информацию о дорожной обстановке.
Из всего многообразия функций, предоставляемых RDS опцией в автомагнитолах, в России используется лишь их незначительная часть. Связано это с необходимостью покрытия всей территории радиопередающими вышками с оборудованием, кодирующим RDS-сигналы. Это затратное мероприятие, поэтому российские водители, в лучшем случае, в больших городах могут видеть, по бегущей строке на табло своих магнитол, информацию о названии, авторах и исполнителях, прослушиваемой программы.
Наиболее востребованной оказалась «RP» функция. В середине 90-х годов началось массовое внедрение пейджинговой связи и пейджинговые кампании воспользовались системой RDS. Многие из них, несмотря на интенсивное развитие мобильной связи, работают до сих пор.
Как включить RDS на магнитоле
Наибольшее распространение у россиян получили автомагнитолы , так как, несмотря на то, что головное предприятие находится в Японии, производят их в Китае и Малайзии и это определило ценовую доступность.
Включение магнитол, настройка, в том числе RDS опций, которыми снабжены последние модели, подробно расписаны в инструкциях, прилагаемых к ним. Для того же, чтобы подключиться к RDS пейджингу, необходимо обратиться в соответствующую компанию, и её специалисты пропишут на магнитоле индивидуальный декодер, для получения персональной информации.
Возможности RDS-системы очень большие и использование их в полной мере позволит значительно повысить комфорт езды на автомобиле, особенно в крупных мегаполисах, подверженным частым заторам. Своевременная информация о них и путях их объезда избавит водителей от потери времени в пробках.
Что это такое
При покупке или ознакомлении с техническим описанием или инструкцией по эксплуатации, прилагаемым к головным аудиоустройствам, владельцы задают вопрос: что такое RDS в магнитоле и как управлять этой функцией? Система RDS передает сообщение о дорожной ситуации параллельно с трансляцией радиопередач в диапазоне ультракоротких волн. При отправке информации используется специальный цифровой код, который расшифровывается встроенным в головное устройство процессором со специализированным программным обеспечением.
Услуга появилась в конце 70-х годов в Европе, а с 90-х система присутствует и в России.
Передача сигнала осуществляется отдельной поднесущей частотой. Для получения информации магнитолой требуется активный режим стерео, при слабом сигнале наблюдается пропадание сигнала или снижение периодичности обновления.
Функции RDS
Применение функции приема коротких радиосообщений через автомагнитолу позволяет получать информацию о названии транслируемой передачи или о заторах. Трансляция производится в автоматическом режиме, не отвлекая водителя от управления автомобилем. Для приема информационных сообщений требуется активировать режим RDS на магнитоле. Все функции системы разделены на общие (или базовые) и вспомогательные (список услуг зависит от страны, на территории которой расположена радиостанция).
Базовые
Стандартные функции, поддерживаемые RDS:
- Параметр PI, позволяющий идентифицировать и отобразить на экране головного устройства рабочую частоту трансляции и обозначение радиостанции. Каждой радиостанции УКВ присвоен индивидуальный 4-значный код, представленный в восьмеричном или десятичном зашифрованном виде.
- При снижении качества принимаемого сигнала возможно автоматическое переключение на ближайшую радиостанцию, транслирующую аналогичную информацию. Функция имеет обозначение AF, или поиск альтернативных частот вещания. Для работы кода требуется наличие активного режима PI, который позволяет определять страну или регион, в котором производится трансляция служебной информации.
- Режим PS предназначен для передачи названия программы, транслируемой на выбранной радиочастоте. Допускается передача различной информации, состоящей из слов или аббревиатур длиной до 8 символов.
- Для передачи информации о пробках и других дорожных событиях используется параметр TP. Дополнительные сообщения транслируются через режим TA. Информирование ведется текстовой строкой или озвучиванием, при этом воспроизведение радио или компакт-диска автоматически приостанавливается. При помощи кодов TP и TA возможен поиск радиостанций, транслирующих сообщения о дорожной обстановке.
Дополнительные
- Автоматический поиск программ с заданным жанром осуществляется с помощью параметра PTY. Стандарт RDS предусматривает 32 различных варианта идентификации радиостанций. Имеется дополнительный код ALARM, предназначенный для передачи экстренной информации. На дисплее появляется предупредительная надпись, воспроизведение текущей композиции временно прерывается.
- Режим EON автоматически переключает частоту при обнаружении проблем с трансляцией сообщений о дорожной обстановке.
- Для корректировки времени и даты используется информация, подаваемая по каналу CT. Точность синхронизации времени составляет 1 минуту, имеется корректировка летнего и зимнего режима.
- Специальный код программы PIN передается при старте трансляции, а затем через запрограммированные интервалы времени.
- Для корректировки громкости и тембра трансляции музыки или речевых передач используется режим MS.
- Через канал DI передается служебный сигнал, позволяющий определить режим трансляции моно или стерео. Полученные данные используются встроенным в магнитолу декодером, обеспечивая повышение качества звука.
- Для передачи телетекстом информационного сообщения размером не более 64 символов используется волна RT. Также имеется дополнительный пейджинговый канал RP, позволяющий принимать текстовые сообщения, состоящие из букв или цифр.
- Информация о возникших чрезвычайных ситуациях на дороге передается через поток EWS, который принимается и декодируется только специальным оборудованием.
- Особые информационные сообщения передаются на волне IH, расшифровка содержимого производится оператором.
- Для корректировки навигационных параметров GPS используется канал DGPS.
- Код TMC предназначен для передачи расписания трансляций передач.
Honda Civic › Бортжурнал › Управление функциями радиоприемника с системой RDS
Ваша аудиосистема позволяет пользоваться рядом преимуществ, которые обеспечивает система радиоданных (RDS).
Путешествуя по различным регионам, вы можете прослушивать трансляцию определенной радиостанции даже при изменении частоты вещания.
Функции системы RDS автоматически активируются при включении радиоприемника. Если принимаемая радиостанция может передавать радиоданные RDS. то вместо частоты настройки на дисплее отображается название радиостанции. Если радиостанция ведет передачу на нескольких частотах, то ваша аудиосистема автоматически настраивается на частоту с наиболее сильным сигналом. Поэтому во время движения нет необходимости вручную перенастраивать приемник на другую частоту в пределах той же сети RDS.
Индикатор AF ON
Систему RDS можно активировать или отключить. Чтобы активировать функции RDS. включите аудиосистему, затем еще раз нажмите на рукоятку включения аудиосистемы (PWFWOL) и удерживайте ее более двух секунд После этого нажмите на одну из 6 кнопок фиксированной настройки на станции для активации или отключения требуемой функции (см. ниже). Кнопка 6 позволяет менять режим цифровых часов (12 или 24 часа).
Кнопка 1: AF — поиск альтернативных частот радиостанции Кнопка 2: REG — постоянная настройка на местные радиостанции Кнопка 3: PS 0ISP — вывод на дисплей наименования радиостанции Кнопка 4: AUTO TP — автоматическая настройка на станции, передающие дорожные сообщения Кнопка 5: NEWS — настройка на радиостанции. передающие новости Кнопка 6: CLOCK 24H/12H — перенастройка режима цифровых часов
Для активации функций RD5 нажмите на кнопку 1 фиксированной настройки. Для отключения функций RDS еще раз нажмите на кнопку I. Чтобы запомнить настройки, нажмите на рукоятку еыкпючатепя (PWR/ VOL).
Функция AF(настройка на альтернативную частоту) — Данная функция обеспечивает автоматическую перенастройку радиоприемника на альтернативные частоты требуемой вам радиопрограммы в пределах сети RDS.
Функция REG — постоянная настройка на местные радиостанции без изменения частоты настройки даже при слабом сигнале.
Функция PS DISP — вывод на дисплей наименования прослушиваемой радиостанции.
Функция AUTO TP — автоматическая настройка на станции, передающие дорожные сообщения.
Функция NEWS — автоматическая настройка на радиостанции, передающие новостные программы.
Функция CLOCK 24Н/12Н — перенастройка цифровых часов из 12-часового в 24-часовой режим или наоборот.
Если сигнал радиостанции ROS становится настолько слабым, что радиоприемник уже не может его принимать, система сохраняет последнюю частоту настройки, которая выводится на дисплей вместо наименования радиостанции.
В некоторых странах использование преимуществ системы RDS неосуществимо, так как ни одна местная радиостанция не обеспечивает передачу радиоданных. Информация о принимаемой радиостанции При настройке на радиостанцию RDS с дисплея исчезает частота приема, которая заменяется либо на наименование радиостанции. либо на тип радиопрограммы (PTY). Чтобы изменить информацию, выеденную на дисплей, с наименования радиостанции на тип радиопрограммы или наоборот, нажмите на кнопку ТА/РТУ и удерживайте ее не менее 2 секунд.
170 Системы, облегчающие использование автомобили
Режим ожидания передачи дорожных сообщений (ТА)
Если нажать и отпустить кнопку TA/PTY. то система перейдет в режим ожидания передачи дорожных сообщений, а на дисплее появится индикатор ТА.
Если выбран режим автоматической настройки на станции, передающие дорожные сообщения (AUTO TP ON), то на дисплее появляется индикатор ТР.
Благодаря перекрестным ссылкам, передачи дорожных сообщений могут приниматься во время вещания радиостанций, передающих программы других типов, в пределах той же сети RDS.
Вы также можете прослушивать информацию о дорожном движении во время воспроизведения компакт-диска или кассеты (при наличии в аудиосистеме соответствующего плеера). Если до начала прослушивания диска или кассеты радиоприемник был настроен на станцию, передающую дорожную информацию, то аудиосистема автоматически приостановит воспроизведение диска (кассеты), как только начнется передача дорожного сообщения. При этом на дисплей должен быть выведен индикатор TA-INFO. По окончании передачи дорожного сообщения система вернется к воспроизведению диска или кассеты.
Вы можете отрегулировать громкость во время передачи дорожного сообщения Уровень громкости запоминается, и следующее дорожное сообщение будет транслироваться с той же громкостью. Вы не можете установить громкость ниже некоторого минимального уровня. Громкость передач типа PTY NEWS (Новости) и PTY ALARM (Экстренное сообщение) также можно отрегулировать
Если аккумуляторная батарея автомобиля разрядится или будет отсоединена, то по умолчанию будет установлен 9-й уровень громкости передачи дорожных сообщений.
Для отключения функции приема дорожных сообщений нажмите еще раз на кнопку ТА/ PTY, при этом индикатор ТА исчезнет с дисплея.
Если режим ТА активен, то при автоматическом поиске аудиосистема будет настраиваться только на радиостанции, передающие дорожные сообщения (ТР).
Отображение на дисплее типа радиопрограммы
После нажатия и удержания в течение 2 секунд кнопки TA/PTY (до краткого звукового сигнала) на дисплее отображается тип принимаемой радиопрограммы, передаваемой выбранной радиостанцией RDS Например. если станция передает радиопостановку, то на дисплее появляется индикатор DRAMA. Если передается научно-популярная программа, то на дисплее появляется индикатор SCIENCE. Основные типы радиопрограмм перечислены ниже
NEWS: Краткие новости — факты, события, комментарии, репортажи и т.д. CURRENT AFFAIRS. Тематические новостные сообщения. INFORMATION: Информация общего характера. полезные советы. SPORT: Спортивные передачи. EDUCATION. Образовательные программы. DRAMA: Радиопостановки и сериалы. CULTURES: Любые передачи о национальной или местной культуре. SCIENCE: Научно-попупярные программы о природе, науке и технике. POP MUSIC: Популярная музыка. ROCK MUSIC: Современная музыка в стиле «рок». EASY LISTENING: Легкая музыка. LIGHT CLASSICS M: Классическая музыка, легкая для восприятия. SERIOUS CLASSICS: Классическая музыка. OTHER MUSIC: Разная музыка: рок и блюз и т.д. WEATHER/METR: Прогноз погоды. CHILDREN’S PROGS: Детские программы. PHONE IN: Телефонные программы. TRAVEUTOURING; Отдых и туризм.
Как включить RDS на магнитоле
Для активации функции RDS в головном устройстве используется отдельная кнопка, расположенная на фронтальной панели. Также возможно управление режимом через меню настройки, информация об особенностях активации имеется в инструкции по настройке. При активации функции следует учитывать, что на территории России задействованы не все каналы передачи информации, радиостанции также не транслируют информацию в эфир.
Минусы RDS
Если пользователь решил включить RDS на магнитоле, то есть риск появления проблемы, связанной с автоматическим сканированием частотного эфира. При этом трансляция выбранной станции прекращается. Причиной является ошибка в алгоритме функционирования, головное устройство воспринимает принимаемую радиостанцию как идентичный сигнал, транслируемый на различных частотах. Из-за этого активируется режим поиска частоты с наиболее мощным и устойчивым сигналом. Для прерывания поиска требуется нажать отдельную кнопку или выключить режим RDS.
Штатные головные устройства автомобилей, предназначенных для европейского рынка, плохо принимают сигнал радиостанций в России. Причиной является активация встроенного усилителя сигналов, который пытается распознать информацию RDS. При этом автоматически усиливаются и помехи, которые заглушают радиосигнал. Рекомендуется отключение службы дорожной информации или корректировка региона приема, которая осуществляется через меню.
Что такое RDS?
Кто из вас хоть раз в жизни не оказывался в автомобильной пробке в самый неподходящий момент и не сожалел, что не поехал другой дорогой? Но кто же знал, и предупредить было некому. С конца 70-х годов идея помощи водителям в подобных ситуациях начала материализоваться. Сначала в Германии, а потом и других странах Западной Европы. Регулярная передача сообщений о дорожной обстановке сетью FM-радиостанций — это как раз то что нужно, ибо слушают радиоприемник во время поездки почти все. Но хорошо бы еще и предупредить слушателя, что именно эта радиостанция сейчас передает так необходимую ему информацию. И осуществить это желательно специальным управляющим сигналом, особенно если в данный момент он слушает не радио, а магнитофонную запись или компакт-диск. Более пятнадцати лет назад европейский союз радиовещателей (EBU) принял рекомендацию о системе передачи данных (Radio Data System или сокращенно — RDS) радиовещательными станциями, работающими в диапазоне FM (87,5–108 МГц). Система предусматривала предоставление слушателям целого ряда новых услуг. Во-первых, возможность оперативного получения информации водителем о заторах и пробках на крупных автомобильных дорогах, возможных путях объезда, метеоусловиях и т.д. Во-вторых — передачу названия принимаемой станции и информации о характере вещания. Радиоприемник должен реагировать на сопровождающие эти сообщения управляющие сигналы автоматически, чтобы не отвлекать водителя от машины. Рекомендация предполагает дальнейшее развитие системы и поэтому содержит еще несколько вариантов использования этого канала передачи данных, которые разделяются на основные, дополнительные и вспомогательные. Экспериментальная эксплуатация этой системы в странах Западной Европы началась с 1986 года. Принцип совмещения канала передачи данных в системе RDS аналогичен используемому при передаче телетекста. Только вместо временного разделения (передача телетекста происходит вместе с синхронизирующими строчными импульсами в начале каждого кадра) в радиовещании используется частотное: для передачи данных выделена узкая полоса вокруг поднесущей 57 кГц. Поскольку эта полоса расположена выше передаваемого стереофонического сигнала, помех обычному радиовещанию не создается. Однако сказанное относится только к системе стереофонического радиовещания с пилот-тоном, а потому простой перенос системы в диапазон УКВ просто физически невозможен.
В рекомендации предусмотрены пять основных режимов, которые могут использоваться как отдельно, так и совместно, дополняя друг друга. Код «идентификация программ» (PI) позволяет приемнику распознавать страну или область, в которой ведется радиовещание и самостоятельно идентифицировать программу. Этот код обычно не отображается на индикаторе, а используется совместно со следующим кодом — «альтернативные частоты» (AF). Список альтернативных частот, имеющих один и тот же код PI, запоминается в декодере RDS и, когда вы едете на машине и оказываетесь в зоне работы двух или более радиостанций, ведущих трансляцию одной и той же программы, позволяет автоматически выбрать ту частоту, на которой в данном районе обеспечивается наилучший прием. При приеме кода «служебное название программы» (PS) , который содержит текст максимум из десяти знаков (букв или цифр), на дисплее формируется название станции или заменяющая его аббревиатура. При использовании спутниковой связи эффективность RDS будет возрастать. Что это даст радиослушателю? Еще два кода: «программа дорожных сообщений»/»сообщение о дорожном движении» (TP/TA), которые, дополняя друг друга, связаны с передачей дорожной информации. Кодовое сообщение TP означает, что данная радиостанция регулярно передает сообщение о дорожном движении, а TA — обеспечивает автоматическое включение передаваемых сообщений об обстановке на трассе, даже если вы слушаете магнитофонную кассету или компакт-диск. Кроме того, коды TP/TA могут использоваться для автоматического поиска станций, передающих сообщения о дорожном движении. Расширение возможностей системы RDS осуществляется также за счет использования семи дополнительных кодов. Однако не все из них получили к настоящему времени такое же распространение как основные. Код «идентификация типа программы» (PTY) дает возможность выбрать радиостанцию по типу передаваемой программы. Для обозначения различных типов программ предусмотрено 32 кода, часть из которых определена: классическая музыка, джаз, поп, рок, новости, спорт, театр и т.д., а последние зарезервированы для передачи сигналов бедствия. Укажите один из кодов, и приемник сам найдет нужную радиостанцию! В сложных моделях код можно выбирать, а в простых — какой-нибудь один. Чаще всего — это новости, и соответствующая кнопка так и называется: RDS/NEWS. Предоставление подобной услуги в ряде стран началось с 1995 года. Широко используется в последних моделях автомагнитол и код «Расширение на другие сети» (EON). В этом случае ваш приемник может быть даже не настроен на частоту радиостанции, передающей сообщения с кодом, но он автоматически мгновенно переключится на другую сеть радиостанций (одну из 8), передающую сообщения о дорожном движении. Кодовый сигнал «точное время» (CT) позволяет отображать дату и время с автоматической коррекцией в зависимости от местоположения: по часовому поясу или летнему/зимнему времени. Это единственная из дополнительных функций, которая начала предоставляться одновременно с основными. В режиме передачи кода «RT» возможен прием текста длиной до 64 знаков или символов с выводом бегущей строкой или озвучивания с помощью синтезатора речи. Содержание текста может оперативно меняться оператором или диктором радиостанции во время передачи. Код «номер элемента программы» (PIN) передается в начале передачи с RDS, и затем в установленные моменты, запрограммированные в сетке вещания. Два следующих дополнительных кода позволяют производить корректировку частотной характеристики радиоприемника. Код «музыка»/»речь» (MS) содержит команду обеспечивающую необходимое автоматическое переключение тембра при смене характера передачи, а посылка в составе сигнала начала или конца передачи кода «идентификация декодера» (DI) выбирает режим работы стереофонического декодера из нескольких возможных режимов, наилучшим образом отвечающего полному использованию сигналов передаваемой программы. Изготовители автомобильной аппаратуры реализуют в своих моделях не все возможности системы по очень простой причине: радиовещатели используют далеко не все коды. Наиболее распространенные — это все основные TP/TA, AF совместно с PI и PS, несколько дополнительных: PTY, CT, RT, и, конечно, EON. Но ничто не стоит на месте, и изготовители предлагают варианты усовершенствования. Например, в моделях автомагнитол фирмы Blaupunkt для расширения возможностей режима EON имется цифровое запоминающее устройство для записи речи, которое продолжает работать еще в течение трех часов после выключения магнитолы. Включив магнитолу после отсутствия и нажав на традиционную для фирмы голубую кнопку с надписью TIM, вы сможете прослушать последнее сообщение о дорожной обстановке — из передававшихся в эти три часа. Более того, у вас есть возможность запрограммировать магнитолу на любые три часа работы в этом режиме в течение суток. Вы садитесь утром за руль, чтобы ехать на работу, а у вас уже есть последние сообщения об обстановке на дороге, так как TIM сам находит последнюю информацию! Широко внедряется возможность приема сигналов RDS и в стационарную аппаратуру. Сегодня все ресиверы, мини- и микросистемы, предназначенные для европейского рынка, оборудованы тюнерами с возможностью приема кодов RDS. Они, как правило, имеют стандартный обязательный набор из девяти функций, приведенный выше для автомагнитол. Функции приема сигнала по системе RDS имеет не только современная автомобильная и стационарная аппаратура, но даже и переносные радиоприемники и магнитолы. Правда, в переносном варианте реализуется прием не всех кодов, а только самых необходимых: PS и PI/AF. Приходится только с сожалением констатировать, что за прошедшее десятилетие развития FM-радиовещания в нашей стране RDS так и не стало реальностью. И все заложенные в аппаратуре возможности по приему пропадают втуне…
RDS – что это такое.
RDS ( Radio Data System ) – радиовещательная система для передачи на ультракоротких волнах вместе со звуковым сигналом небольшого количества цифровой информации.
Эта система была разработана в Германии в начале 90-х годов и, фактически, является развитием первой системы информационной радиослужбы для водителей – ARI (тоже немецкой). RDS применяется в Европе, США (
50% радиостанций), ЮАР (до 70%). Начато развёртывание сетей RDS в Австралии, Южной Корее и Китае. В Японии применяется немного друга система радиоданных, разработанна японцами специально для внутреннего применения. Дело в том, что в RDS едва ли удастся применить какой либо другой алфавит, кроме латинского.
Для передачи информации используется специальна поднесущая частота 57 кГц – треть гармоника пилот-тона 19 кГц, что делает RDS несовместимой с полярной стереосистемой. Вне зоны уверенного приёма, если не горит индикатор “стерео” RDS работать не будет. Если сигнал слабый – информация может обновляться реже, частично пропадать. На частотно-модулированной поднесущей переда-тся несколько потоков двоичной информации, каждый из которых соответствует определенному режиму.
Режимы RDS
Основным функциональным режимом системы RDS является PI (Program Identification). В этом режиме радиоприемник принимает информацию о том, что радиостанция использует систему RDS. Далее следует режим PS (Program Service), в котором принимается название станции в 8-ми разрядном коде. Вместо названия может идти некоторая информация, разбитая на слова или фразы по 8 символов.
Режим TA (Traffic Announcement), он же TI – Traffic Information. ан ещё в системе ARI. Будучи активированным, он заставляет автомагнитолу, музыкальный центр или усилитель, связанный с тюнером по системе LINK, переключаться с воспроизведени кассеты или компакт-диска на приём радиостанции, передающей в этот момент информацию для водителей. Уровень громкости при этом увеличивается. По окончании специальной передачи магнитола возвращается в исходное состояние. Если несколько радиостанций объединены общей системой RDS, то приёмник также будет временно переключаться на приём станции, передающей Traffic Announcement (режим EON). Впрочем, можно заставить приемник сканнировать весь диапазон в поисках TA.
Ещё одним режимом, очень полезным для водителей, является AF (Alternative Frequences). В этом режиме в радиоприёмник поступает информация обо всех частотах, на которых транслируются эти программы, кроме принимаемой. В случае ослабления сигнала приёмник автоматически попытаетс переключиться на одну из альтернативных частот, и останетс на ней, если уровень сигнала там окажется выше. В стационарных приёмниках режим отсутсвует.
Система RDS обеспечивает также возможность приёма информации о виде транслируемой программы – режим PTY (Program Type). Стандартом предусмотрено 16 основных типов программ, которые можно оперативно менять, в зависимости от содержани передачи. Например, Ностальжи установила у себя идентификатор POP MUSIC, Серебряный Дождь – LIGHT MUSIC, а Престиж-Радио – OTHER MUSIC. Устанавливать, например, во врем передачи новостей идентификатор NEWS никто в Москве не пробовал, хотя это одна из наиболее удобных возможностей системы. Дело в том, что в дорогих моделях радиоаппаратуры есть функция, заставляющая приемник просканнировать весь диапазон (незаметно для слушателя) в поисках указанного идентификатора, и, если он обнаружен, переключиться на эту частоту. Поиск идентификаторов TA, NEWS или INFO можно сделать постоянным (режим EON), тогда приёмник, обнаружив появление одного из этих идентификаторов на какой-либо RDS-станции, переключитс на её частоту.
Из других возможностей RDS можно отметить передачу текущего времени Clock Time с точностью до минуты и Radio Text – бегущую строку, как правило, повторяющегося содержания. Эти режимы считаются дополнительными и автоматически не включаются.
RDS в Москве
Первые попытки применения этой системы в Москве, судя по всему, начались только в январе 1997 года. Сигнал RDS был зафиксирован на частотах трёх радиостанций: 103,0 МГц – Радио РОКС; 100,1 МГц –Серебряный Дождь и 101,7 – Престиж-Радио. В мае этого года идентификатор RDS появился также у Ностальжи (100,5 МГц) и Русского Радио (105,7). На восьмиразрядном дисплее приемника их названия отображались соответственно как: * ROKS *, SIL*RAIN, PRESTIGE, NOSTALGI, PYCCKOE. Однако, Радио РОКС приостановило вещание в начале марта, а в конце июня исчез идентификатор RDS на частотах Престиж-Радио и Ностальжи.
Некоторые особенности национальной RDS.
Нужно всегда помнить, что эта система разработана в Германии и исходит из германских реалий. Наиболее эффективна она при совместной работе нескольких RDS-станций в общей сети. К примеру, в Германии имеется 5 государственных радиопрограмм, достаточно специализированных. И дорожную информацию передаёт одна из них – третья. В момент начала такой передачи остальные программы дружно транслируют RDS-сигнал, извещающий об этом факте. Независимым коммерческим станциям в Москве будет очень трудно договориться о таком взаимодействии. Зато есть иные соблазны. Так, существует идентификатор ALARM, предназначенный дл правительственных и экстренных сообщений. Он имеет приоритетный статус по отношению к остальным и удерживает приёмник на частоте передающей его станции (немецкий менталитет). Отечественна коммерческая станция вполне может использовать его просто дл привлечения к себе внимания (что пару раз уже имело место на Серебряном Дожде) или ещё хуже – в рекламных целях. Такие действи можно однозначно квалифицировать как радиохулиганство.
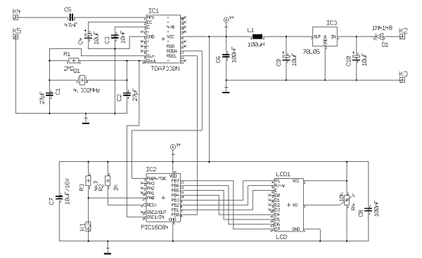
Принципиальная схема декодера
Принять RDS-сигнал можно с помощью несложной приставки. В качестве основы применена микросхема TDA 7330, реализующая основные функции RDS-декодера.
Вариант 1 – с применением микроконтроллера PIC16F84 с выводом текстовой информации на ЖК-экран:
При сборке конструкции следует обратить внимание на то, чтобы соединительные провода до индикатора должны быть как можно короче (не более 5 мм, это при монтаже платы “к спине” индикатора вторым этажом), плюс сам корпус индикатора д.б. очень хорошо заземлен (как и весь декодер, лучше расположить его в глухой жестянке).
Что такое RDS
RDS, расшифровывается как Radio Data System, это система обмена информационными сообщениями на УКВ–частотах. RDS в вашей автомагнитоле отображает текстовую информацию, чаще всего это названии текущей радиостанции и время. В силу технических ограничений стандарт позволяет передавать только буквы латинского алфавита, русский язык не поддерживается.
Сегодня RDS используют все FM-радиостанции, транслирующаи свои программы в эфир. Стандарт RDS принят Европейской ассоциацией радиовещателей и применяется на территории большинства членов Евросоюза. В нашей стране система передачи данных посредством использования УКВ-диапазона также действует, но используется с достаточно урезанным функционалом.
RDS была создана для обеспечения безопасности водителя за рулем автомобиля, так как значительный процент аварий происходит из-за того, что человек отвлекся от дороги, в том числе для настройки радиостанции. Новая система предложила ряд удобных функций, благодаря которым автовладелец может заранее задать параметры информации, которую он желает получать, как например, сводка о дорожных событиях или музыкальные выступления определенного жанра.
Конечно, в современном мире с почти повсеместным распространением интернета актуальность RDS существенно снизилась, по сравнению с 90-ми годами прошлого века. Это обусловлено наличием у водителей смартфонов, планшетов, навигаторов и другой техники, которая по сути заменила часть функций RDS. Впрочем, если Вы по-прежнему любите ездить в машине, слушая свою любимую радиостанцию или с недоверием относитесь к новомодным гаджетам, то система RDS наверняка окажется Вам полезна.
Словарь аббревиатур по магнитолам
DIN — это принятый в 1984 году стандарт по размерам автомобильных магнитол. Расшифровывается как Deutsches Institut für Normung. За стандарт принята ширина магнитолы 178 см. Этот параметр не меняется. Высота 1 DIN 50 мм, 2 DIN 100 мм.
Формат 2 DIN позволяет водителю больше — разместить экран покрупнее, вывести визуальную информацию, изображения с камер, навигатора, посмотреть фильм или клип в ожидании пассажира.
Глубина автомагнитолы не стандартизирована. Глубина магнитол с DVD и функцией чтения дисков составляет не менее 16 см.
Функции RDS радио
Большинство наших соотечественников привыкло к тому, что RDS передает только ограниченный перечень информации, касаемо прослушиваемой передачи. Но на самом деле это не так, функций у этой системы предостаточно, вот лишь некоторые из них:
- Автоматическая перенастройка на оптимальное качество приема сигнала. Это так называемая функция AF. Ее суть заключается в том, что когда Вы выезжаете из зоны уверенного приема, магнитола автоматически перенастраивается на новую частоту, где передают аналогичный сигнал. В качестве примера можно привести региональные версии радиостанций, пересекая границу с новой областью Ваш приемник автоматически переключится на ту частоту, на которой вещает радиостанция в данном регионе.
- Распознавание дорожных сообщений. Данная функция обычно обозначается как TP и TA. Она позволяет водителю все время быть в курсе дорожной обстановки, включая те радиостанции, на которых в данный момент передают сводку автомобильных происшествий. При возникновении пробок и заторов на пути следования, Ваша магнитола сама предупредит о необходимости корректировки маршрута.
- Поиск информации определенного содержания. Хотите послушать финансовую сводку с биржевых рынков или узнать прогноз погоды на завтра? Это легко можно сделать с функцией PTY. Система сама найдет заданный тип передачи и в нужный момент сменит станцию. Это избавит Вас от долгих утомительных поисков, которые выполнять за рулем абсолютно небезопасно.
- Выравнивание громкости. Наверняка многие сталкивались с проблемой, неравномерности громкости звука в различных типах радиопередач — негромкое обсуждение в студии прерывается оглушающей музыкальной композицией и наоборот. Функция под названием MS призвана исправить это недоразумение, магнитола автоматически подстраивает громкость в зависимости от того, что передают в данный момент в эфире.
- Установка времени и даты. Бывает, что часы в Вашем радиоприемники начинают отставать или вовсе сбиваются с корректной даты. В этом случае система RDS их автоматически настроит. Кроме того, сигналы точного времени будут периодически отображаться на экране автомагнитолы.
- Повышение точности GPS позиционирования. При помощи передачи специальных сигналов система RDS позволяет существенно снизить расхождения с реальной ситуацией на дороге.
Как включить и отключить RDS
Как правило, для включения RDS не нужно предпринимать никаких дополнительных действий. После того как Вы настроили приемник на нужную частоту, информация, передаваемая с использованием системы, сама начнет отображаться на экране автомагнитолы. Если этого не произошло необходимо перейти в режим настройки для активации данной функции. В случае же, если и после этих манипуляций Ваш приемник не начал отображать никакой текстовой информации, то возможно, что на данной частоте не транслируется никаких сообщений, попробуйте просто сменить станцию.
Отключение RDS также может быть предусмотрено производителями аудиоустройства через панель настроек, либо же посредством нажатия одноименной кнопки на корпусе устройства. Для включения дополнительных функций, например AF или TP могут быть также предусмотрены отдельные вкладки в меню настройки.




