Многие знают о таком устройстве, как регулятор напряжения генератора, но не каждый способен сказать, какие принципы лежат в основе его работы и как можно осуществить диагностику. Стоит отметить, что этот прибор крайне важен, ведь с его помощью происходит стабилизация напряжения на выходе генератора. Представьте, как работает двигатель в процессе движения. Обороты его постоянно изменяются, причем в широком диапазоне, начиная от 700-900 об/мин, а заканчивая пятью, семью либо даже десятью тысячами. Как следствие – частота вращения ротора генератора также изменяется в широком диапазоне. И при любом значении оборотов должно поддерживаться стабильное напряжение, которого будет достаточно для зарядки аккумуляторной батареи. Если имеются какие-либо дефекты, то требуется тщательная проверка регулятора напряжения генератора.
Механические регуляторы напряжения
История автомобилестроения насчитывает уже более сотни лет, за это время было изобретено и внедрено множество конструкций, которые улучшают показатели всех агрегатов. Среди них и реле-регулятор, так как современная машина не сможет без него нормально работать. Изначально использовались механические устройства, в основе которых лежало электромагнитное реле. Например, регулятор напряжения генератора ВАЗ первых моделей был именно таким.
У него, как оказалось позднее, нет никаких плюсов, сплошь и рядом недостатки. Причем основной минус – это низкая надежность вследствие того, что присутствуют подвижные контакты. Они со временем стираются, так как прибор работает постоянно, без остановок. Кроме того, иногда требуется проводить регулировочные работы, что не очень хорошо сказывается на эксплуатации автомобиля. Современность диктует правило, по которому машина должна проходить техобслуживание своевременно в сервисных центрах. И водитель не должен уметь проводить сложный ремонт, от него требуется только умение управлять автомобилем и менять колесо (это максимум).



Электронные реле-регуляторы
По причинам, указанным выше, широкое распространение получили регуляторы напряжения электронного типа. Прогресс не стоит на одном месте, поэтому на смену электромагнитным реле пришли ключевые транзисторы, симисторы, тиристоры. У них очень высокая надежность, так как отсутствуют механические контакты, вместо которых имеется кристалл полупроводника. Конечно, технология производства таких устройств должна быть продумана. В противном случае возможен выход из строя полупроводника. Осуществляется проверка регулятора напряжения генератора такого типа достаточно просто, нужно только учесть его особенности.
Если сравнивать с предыдущим, механическим типом реле-регуляторов, можно увидеть одну особенность – электронные выпускаются в одном корпусе с щетками. Это позволяет сэкономить место, а самое главное – облегчить процедуру замены и диагностики. Особая черта электронных типов – это точность регулирования напряжения. Свойства полупроводника не изменяются в процессе работы. Поэтому напряжение на выходе генератора всегда будет одинаковым. Но стоит поговорить и о способе регулирования, о том, как происходит весь процесс. А он достаточно интересный, придется рассмотреть в общих чертах конструкцию генератора.

Простейший способ проверки регулятора напряжения генератора
Самый простой метод проверки регулятора состоит в замере мультиметром напряжения на аккумуляторных клеммах. Однако стоит сразу оговориться, что приведенный далее алгоритм не дает 100% вероятности выхода из строя именно регулятора. Возможно, вышел из строя непосредственно генератор. Но преимущество данного метода заключается в том, что он прост, и не нужно выполнять демонтаж устройства из машины. Итак, алгоритм проверки регулятора напряжения генератора мультиметром таков:
- Выставить тестер в режим измерения постоянного напряжения на предел около 20 В (зависит от конкретной модели, главное, чтобы он максимально точно показывал значения до 20 В).
- Запустить двигатель.
- Измерить напряжение на клеммах аккумулятора в режиме холостого хода (1000. 1500 об/мин). При исправном регуляторе и генераторе значение должно находиться в пределах 13,2. 14 В.
- Увеличить обороты до значений 2000. 2500 об/мин. В нормальном состоянии электросхемы соответствующее напряжение вырастет до 13,6. 14,2 В.
- При увеличении оборотов до 3500 об/мин и выше напряжение не должно превышать 14,5 В.
Если в процессе проверки значения напряжения очень отличаются от приведенных, то, скорее всего, у машины неисправен регулятор напряжения. Помните, что напряжение не должно падать ниже 12 В и не должно повышаться более 14,5 В.
Как было указано выше, регулятор может быть отдельный или совмещенный с генератором. В настоящее время практически на всех иномарках, да и на большинстве современных отечественных машин устанавливаются совмещенные реле. Это обусловлено спецификой их работы и экономией места.
Читать также: Установка для лазерной сварки
Из каких элементов состоит автомобильный генератор
Основа – это корпус, иначе он называется статором. Это неподвижная часть любой электрической машины. В статоре имеется обмотка. В автомобильных генераторах она состоит из трех частей. Все дело в том, что на выходе генерируется трехфазное переменное напряжение, значение его — около 30 Вольт. Причина использования такой конструкции – уменьшение пульсаций, так как фазы перекрывают друг друга, в результате появляется после выпрямителя постоянный ток. Для преобразования напряжения используются шесть полупроводниковых диодов. Они имеют одностороннюю проводимость. Если произойдет пробой, то определить это при помощи тестера достаточно просто.
Но не будет на выходе статорной обмотки напряжения, если не учесть одно условие – необходимо магнитное поле, причем движущееся. Сделать его несложно, достаточно на металлическом якоре намотать обмотку и подать на нее питание. Но теперь возникает вопрос о стабилизации напряжения. Делать это на выходе нет смысла, так как элементы потребуются очень мощные, ведь токи большие. Но тут приходит на помощь конструкторам одна особенность электрических машин – если на роторную обмотку подать стабилизированное напряжение, то магнитное поле не будет изменяться. Следовательно, на выходе генератора также стабилизируется напряжение. Так же работает и генератор ВАЗ 2107, регулятор напряжения которого функционирует на тех же принципах, что и у «десяток».
Компоненты регулятора напряжения
Современные автомобили оснащаются довольно простыми конструкциями. Они неразборные, совмещены в одном корпусе два элемента – непосредственно регулятор и графитовые щетки, передающие напряжение питания на роторную обмотку генератора. Причем электронные типы устройств могут быть двух видов. Например, регулятор напряжения генератора ВАЗ-2110 выпуска конца 90-х годов был изготовлен на монтажной плате небольшого размера. Современные же устройства делаются с использованием одного кристалла полупроводника, в котором находятся все элементы. Можно даже сказать, что это небольшая микросхема.
Графитовые щетки подключаются к выводам монтажной платы или полупроводникового элемента. Напряжение к ним подается от аккумуляторной батареи через лампу, которая необходима для диагностики генератора. Обратите внимание на то, что нельзя ставить вместо нее светодиодные элементы, так как у них нет внутреннего сопротивления. Грубо говоря, лампа накаливания работает и в качестве предохранителя. Если нить перегорает, то прекращается подача напряжения на роторную обмотку, генератор перестает работать. Если же загорается лампа, то имеется поломка. Либо щетки стерлись, либо ремень порвался, но иногда случается и так, что выходят из строя полупроводниковые диоды в выпрямителе. В таком случае необходима замена регулятора напряжения генератора на новый.
Как проверить таблетку генератора ваз 2107
Казалось бы, что здесь такого – не хватает напряжения. Автомобиль ведь на бензине ездит, а не на электричестве. Однако нехватка мощности тока приводит к тому, что увеличивается расход топлива, снижается мощность двигателя, некоторые электроприборы и вовсе перестают работать, и в дальнейшем потребуется их замена. Особенно это заметно в темную пору, когда задействовано много приборов электропитания.
Первым признаком нехватки напряжения является тусклый дальний свет – его лампы требуют большого количества Ватт. В большинстве случаев оказывается, что аккумулятор плохо заряжен.
С такой неполадкой вы справитесь легко и быстро, зарядив его как следует. Однако иногда это не помогает. Загляните под капот – клеммы аккумулятора могут быть плохо зажаты или окислены. Если на парковке ток еще будет сохранять постоянное напряжение, то во время езди из-за вибрации клеммы могут отходить, размыкая цепь. Для устранения проблемы необходимо хорошенько смазать крепежи и перетянуть болты, иногда поможет только замена старых клемм на новые.
Недостатки генератора на бензине
Помимо очевидных преимуществ имеются у бензиновых генераторов и определенные недостатки, способные стать весомым поводом отдать предпочтение установкам на другом топливе. Наиболее существенными минусами являются:
- Время работы. Конструкция бензинового ДВС, давшая ему столько преимуществ, является и причиной его недостатков. В то время как дизельный или газовый генератор может работать сутки напролет, бензиновый должен отдыхать через каждые 4-10 часов (в зависимости от мощности).
- Моторесурс. Бензиновые двигатели электрогенераторов примерно вдвое уступают дизельным в надежности. Через 2 тыс. часов работы (порой еще раньше) им уже требуется капитальный ремонт.
- Мощность. Хотя бензиновый двигатель можно сделать практически любой мощности, с точки зрения экономической целесообразности примерно при 10-20 кВт дизель уже становится выгоднее бензина. В этой связи большинство бензиновых генераторов — это маломощные бытовые установки.
- Качество тока. Среди топливных мини-электростанций бензогенератор производит наименее качественное электричество. Скачки напряжения в некоторых ситуациях достигают 10%, из-за чего использовать бензин следует только с низкочувствительной техникой.
Бытовые и промышленные бензиновые электростанции в ассортименте представлены в магазине . У нас Вы найдете высококачественные генераторы отечественного и зарубежного производства по лучшим ценам в городе Москва и в Подмосковье.
Поломка генератора – как определить?
Поломка генератора влечет за собой большие неприятности – из строя могут выйти электроприборы, сокращается срок службы аккумулятора. Так, если из строя вышло реле регулятора напряжения, генератор может выдавать напряжение большей мощности, чем требуется. Это может привести к проблеме в правильных показаниях электроприборов, а также в работе освещения автомобиля.
Для самостоятельной проверки работоспособности генератора вам нужен будет тестер и помощник. Первым делом вставьте ключ в зажигание и заведите автомобиль. На приборной панели должен светиться индикатор аккумулятора, который указывает на низкий заряд или разрыв цепи. Необходимо прогреть автомобиль до рабочей температуры и включить все возможные приборы в нем.
Потом возьмите тестер и проверьте напряжение на клеммах аккумулятора. В это время ваш напарник должен держать ногу на педали газа и поддерживать 3000–3500 об/мин двигателя. Напряжение на тестере в автомобиле ВАЗ 2114 с нормальным рабочим генератором должно быть не меньше 12–13 Вольт. Если напряжения меньше, необходимо приступать к детальной проверке устройства. Срочный ремонт требуется и в том случае, если сила тока больше 14,7 Вольт. Это касается не только автомобиля ВАЗ 2114, но и других легковых машин.

При проверке работы генератора нужно прислушаться к его звуку. Наличие характерного гула или шума от трения ремня свидетельствует об износе его подшипника, в таком случае необходим полный ремонт устройства. Также довольно часто оказывается плохим контакт массы на генераторе автомобиля, потому как провод расположен в ВАЗ 2114 достаточно низко. Во время дождливой погоды на него попадает вода, из-за чего происходит окисление контактной клеммы.
Еще одной причиной слабого напряжения может быть обтянутый или достаточно изношенный ремень генератора. В результате генератор может не выполнять необходимое количество оборотов для поддержания электропитания в норме. В этом случае необходимо его натянуть или заменить. Работа по натяжке или замене ремня генератора не отнимет у вас много времени, а также не требует наличия определенных технических навыков.
Возможные причины неисправности
В качестве основных причин неисправностей реле-регуляторов напряжения генераторов рассматриваются:
- межвитковое замыкание обмотки возбуждения. Наиболее опасная причина неисправности. После замены реле-регулятора генератор определенное время работает без проблем. Но регулятор работает при повышенных токах и через пару месяцев вновь перегорает. В этом случае необходимо снимать генератор и везти его на тестирование;
- выход из строя выпрямительного моста (пробой диодов). Менее опасен, тем более данная неисправность вызывает перегрев генератора, и диоды меняются в первую очередь;
- переполюсовка или перепутывание полюсов аккумулятора. В этом случае выходят из строя и выпрямительные диоды;
- разрушение щеток;
- короткое замыкание на управляющем выводе реле-регулятора;
- естественный износ.
Последствия неисправного реле-регулятора могут быть существенны:
- повышенное напряжение генератора может привести к выходу из строя электронных блоков автомобиля, поэтому нельзя снимать клеммы аккумулятора при заведенном двигателе;
- внутреннее замыкание реле-регулятора приводит к перегреву обмотки возбуждения и, в конечном счете, более дорогостоящему ремонту;
- разрушение щеток реле-регулятора может вызвать окончательную поломку генератора, его заклиниванию, обрыву ремня и более серьезным последствиям.
Как снять регулятор
Если неисправность только лишь в регуляторе напряжения, то работ по его замене немного. Инструмента тоже особого потребуется – хватит одной отвертки. Полностью разбирать генератор не нужно, так как щетки с регулятором напряжения находятся на задней его крышке.
Не потребуется даже ослаблять ремень. Снимать регулятор напряжения генератора 2110 нужно в двух случаях:
- Стерлись полностью щетки.
- В полупроводнике произошел пробой.
Варианты проверки прибора будут представлены ниже. Для начала отключите аккумуляторную батарею. Дело в том, что от нее идет к генератору силовой провод, на нем нет никакой защиты, потому как с его помощью происходит зарядка АКБ. А ток потребления этой цепи очень высокий. На корпусе регулятора имеется один разъем, от него отсоедините провод. Теперь можно выкрутить два болта крепления. После этого регулятор напряжения генератора без труда извлекается из задней крышки. Настало время проверить его.
Ремонт реле регулятора генератора
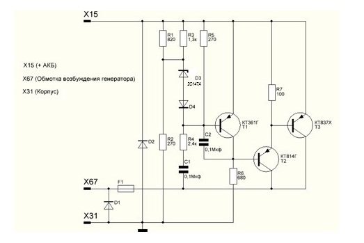
Разобрать реле регулятор ВАЗ совсем несложно, для этого необходимо снять пластиковую крышку корпуса, которая крепиться защелками. Далее необходимо открутить два винта прижимающих транзистор и отпаять клеммы от выводов 67 и 15.
Важно! При снятии платы необходимо проследить за изолирующей подложкой транзистора и постараться ее не потерять. Без нее включать реле в работу нельзя.
Плата и расположение на ней радиоэлементов старых образцов реле регулятора немного отличается от новых, но сама схема не изменилась.
Проверку элементов необходимо начинать в зависимости от симптоматики неисправности.
- Если реле хоть как-то работает, завышает или занижает напряжение, тогда скорей всего транзисторы целы. Их можно проверять в последнюю очередь. Первым проверяют номинал резисторов R1-R3 и стабилитрон с диодом D1;D4.
Внимание! Номинал резистора R3 может отличаться от указанного в схеме. На тестируемом реле сопротивление R3 составило 4,7 кОм. Его необходимо определить по цветовой или другой маркировке и проверить сопротивление вручную
- Если реле вообще не включается, позваниваем предохранитель F1, диоды D2;D3 и все транзисторы в первую очередь. При проверке транзисторов их необходимо не забыть выпаять со схемы.
Для наглядности и удобства все компоненты со схемы обозначены на плате. Зачастую вся плата покрыта слоем защитного лака, это надо учесть и смыть его в местах подключения щупов.
В данном случае виновником стал стабилитрон D3 — 2С147А. Он был заменен на его полный аналог КС147А.
Для хорошей точности можно провести тест с мультиметром, после того, как полностью окончен ремонт реле регулятора генератора.
- Напряжение 13,05В. Контрольная лампочка светит ярко. Все впорядке.
- Напряжение 14,15В. Контрольная лампочка уже светит очень тускло. Реле начинает ограничивать ток.
- Напряжение 14,4В. Контрольная лампочка полностью потухла. Реле полностью ограничило ток.
Как видно из данного теста реле после ремонта прекрасно справляется со своими задачами, а режим работы как раз входит в диапазон 14 – 14,4 В.
Диагностика регулятора напряжения
Первым делом обратите внимание на состояние щеток – если их длина меньше 0,5 см, то необходимо менять узел в сборе. Не стоит заниматься изобретением велосипеда. Припаивать новые щетки нет смысла, так как надежность от этого только пострадает. Так как проверить регулятор напряжения генератора можно несколькими способами, начать стоит с самого сложного – со снятием прибора. Для диагностики вам потребуется блок питания, на выходе которого напряжение можно изменять в пределах 10-18 Вольт.
Также вам необходима лампа накаливания. Ее электрические параметры следующие: напряжение питания — 12 Вольт, мощность — 2-3 Ватта. Подаете питание следующим образом:
- Плюсовой вывод на разъем в корпусе регулятора (он на новых образцах единственный).
- Минус на общую пластину.
Лампа накаливания включается между двумя щетками. Порядок действий следующий:
- При подаче напряжения 12-12,5 Вольт лампа накаливания должна гореть.
- При напряжении свыше 15 Вольт она должна гаснуть.
Если она горит при любом напряжении питания, либо не горит ни в одном из этих случаев, то имеется поломка регулятора и его требуется заменить.
Как сделать диагностику без снятия?
Не рекомендуется проводить такую проверку, так как нет возможности оценить состояние щеточного узла. Но случаи бывают разные, поэтому даже такая диагностика может дать свои плоды. Для работы вам потребуется мультиметр или, если такового нет, лампа накаливания. Для вас главное – это провести замер напряжения в бортовой сети автомобиля, определить, нет ли скачков. Но их можно заметить и при езде. Например, мигание света при изменении оборотов коленчатого вала двигателя.
Но точнее окажутся измерения, проведенные с использованием мультиметра или вольтметра с растянутой шкалой. Заведите двигатель и включите ближний свет. Подключите мультиметр к клеммам аккумуляторной батареи. Напряжение не должно превышать 14,8 Вольт. Но и нельзя, чтобы оно опускалось ниже 12. Если оно находится не в дозволенном интервале, то имеется поломка регулятора напряжения. Не исключено, что нарушены контакты в местах соединения прибора с генератором, либо окислены контакты проводов.
Модернизация схемы регулятора
То, насколько полной будет зарядка аккумулятора, напрямую зависит от регулятора напряжения. К сожалению, простые конструкции, описанные выше, имеют большой разброс параметров. Поэтому, купив в одном магазине три экземпляра одинаковых устройств, вы получите различное напряжение на выходе. И это факт, никто и спорить не будет. Если не хватает аккумулятору зарядки, то он будет за короткое время терять свою емкость. И завести двигатель не сможет. Потребуется его восстанавливать только стационарным зарядным устройством.
Но ведь можно установить регулятор напряжения генератора трехуровневый, который позволяет изменять характеристики простым переключением тумблера. В его схеме находятся два полупроводника, у которых характеристики немного отличаются. За счет этого появляется возможность регулировки выходного напряжения. При включении одного полупроводника на выходе появляется 14,5 Вольт, а если другой пустить в цепь, то будет несколько выше. Использование такого устройства актуально в зимний период времени, когда емкость АКБ снижается и требуется дополнительная зарядка.
Проверка генератора мультиметром
Работоспособность генератора без его съема с автомобиля проверяется по одному и тому же принципу вне зависимости от модели авто, будь то иномарка или ВАЗ-2106. При этом не обязательно подсоединять мультиметр к генераторным разъемам, произвести замеры напряжения получается непосредственно на аккумуляторе. Проверяем генератор тестером следующим образом:
- на выключенном двигателе подсоединяем щупы мультиметра к аккумуляторным клеммам, черный провод к минусу, красный – к плюсу;
- включаем измерительный прибор – устанавливаем переключатель на измерение постоянного напряжения с максимальным пределом 20 Вольт;
- на исправном аккумуляторе тестер должен показывать U от 12,5, до 12,8 V;
- запускаем двигатель, еще раз проверяем показания напряжения, при нормальной зарядке оно должно увеличиться примерно до 14 В (в пределах от 13,8 до 14,5 Вольт);
- включаем дополнительную нагрузку (фары, моторчик печки на максимальное положение, магнитолу и т. д.), еще раз производим замеры;
- при работе ДВС на холостых оборотах U не должно падать ниже 13,7-13,9 В, если напряжение меньше, генератор нужно снимать и проводить более тщательную диагностику.
Как установить трехуровневый регулятор?
Для этой процедуры вам потребуется небольшой набор инструментов. Нужна отвертка, термоусадочная изоляция, саморезы, возможно, что необходима будет дрель со сверлом 2-4 мм. Итак, все по порядку. Первым делом нужно выкрутить два болта, которыми крепится щеточный узел и регулятор. На его место нужно поставить новый, который идет в комплекте. Отличие его от простого в том, что там только стоят щетки, полупроводники расположены в отдельном блоке. Второй узел вам нужно расположить недалеко от генератора, на кузове автомобиля.
Для этого сделайте небольшие отверстия для крепления. Стоит заметить, что блок с полупроводниками нуждается в дополнительном охлаждении. Поэтому потребуется его устанавливать на радиатор из алюминия, только после этого производить крепеж к элементам кузова. Если не обеспечить достаточное охлаждение, то возможен выход из строя прибора, а также нарушение его работы – регулирование будет происходить неправильно. После окончания крепежных работ соединяете два узла проводами, проводите изоляцию. Желательно соединительные провода крепить с помощью хомутов-стяжек к имеющимся жгутам.
Проверяем совмещенный реле-регулятора автомобиля
Первым будем проверять совмещенную схему реле-регулятора вместе со щеточным узлом. Такие сейчас ставятся на многие иномарки, да и кстати на многие отечественные автомобили (зачастую носят маркировку Я212А).
Как вы понимаете здесь обязательно снимать генератор и разбирать его, так как этот совмещенный узел крепится сзади рядом с валом генератора, по которому и ходят эти щетки. Для этого:
- Ищем на генераторе сзади специальное «окошко», куда погружаются щетки.
- Откручиваем болт крепления.
- Извлекаем щеточный узел.
- Очищаем его — как правило, он будет в графитовой пыли, щетки сделаны из графита, с применение специального угля.
Затем нам нужно его проверить, но для этого собираем определенную схему, желательно использовать блок питания с регулируемой нагрузкой или зарядное устройство. Также нам нужно взять обычную лампочку на 12В от автомобиля, например от «габаритов», будут нужны провода для сборки всей системы.
Возможно, нам понадобиться аккумулятор, ведь многие зарядные устройства без него не работают. А вот уже от провода с аккумулятора подсоединяем реле-регулятора, к щеткам которого подключаем лампочку на 12В, сделать это можно небольшими крокодильчиками, главное не сломать графитовые элементы. Небольшая схема для понимания.
Читать также: Фрезерные станки по дереву своими руками видео
Если подключить все в спокойном состоянии, то лампочка просто загорится и будет гореть, это нормально, так как щеточный узел является проводником электричества от вала. Напомню в спокойном состоянии, напряжение на щетках будет примерно 12,7В.
Теперь на зарядном устройстве нам нужно поднимать напряжение, до 14,5 В, лампа будет гореть, но при достижении этого порога она должна погаснуть! То есть 14,5 В это своего рода «отсечка» дальнейшего роста напряжения! Если понизить значение, то лампа опять должна загореться. Тогда ваш реле-регулятора рабочий, он прошел проверку.
В случае если напряжение достигло 15 — 16В, а лампочка горит, это значит реле вышло из строя его нужно заменить! Он не дает «отсечку» и будет способствовать перезаряду АКБ. Вот такая вот простая проверка. Сейчас небольшое видео по теме.
Можно ли самостоятельно изготовить трехуровневый регулятор?
Если вы знакомы с радиотехникой, можете найти на диоде катод и анод, то для вас не составит труда самому сделать такое устройство. Вопрос в том, есть ли в этом смысл. Вам потребуется для изготовления два диода Шоттки. Если они у вас имеются, то цена конструкции окажется мизерной. Но если же их придется покупать (причем неизвестно, по какой цене), то можно сравнить затраты со стоимостью готового трехуровневого регулятора. Схема регулятора напряжения генератора трехуровневого типа несложная, повторить ее сможет любой человек, который умеет обращаться с паяльником.
Для реализации вашей задумки потребуется еще пластиковый корпус. Можно использовать и алюминий, это даже будет лучше, так как охлаждение будет происходить эффективнее. Только желательно покрыть все поверхности слоем изоляции, чтобы при езде не произошло замыкание контактов на корпус. Также вам потребуется установить переключатель, который будет коммутировать полупроводниковые элементы. Работы по установке прибора на автомобиль аналогичны тем, что были описаны в прошлом пункте. Стоит также заметить, что вам необходимо все равно приобретать щеточный узел.
Выводы
Не нужно пренебрегать таким прибором, как регулятор напряжения автомобильного генератора. От его качества и состояния зависит срок службы аккумуляторной батареи. И если имеются какие-либо дефекты в приборе, то его необходимо заменить. Следите за состоянием этого элемента, при необходимости зачищайте контакты, чтобы не появлялись сбои. Генератор находится в нижней части моторного отсека, а если нет грязезащитного щитка, то на него попадает очень много воды и грязи в плохую погоду. А это приводит к появлению дефектов, причем не только в регуляторе напряжения, но даже в обмотках статора и ротора. Поэтому для нормального функционирования всех систем необходим уход за автомобилем. И перед тем как проверить регулятор напряжения генератора, проведите тщательный осмотр и очистите от загрязнений все элементы конструкции.
Рекомендации по увеличению срока службы регулятора
Для того чтобы увеличить срок службы регулятора напряжения, необходимо придерживаться нескольких несложных правил, направленных на выполнение профилактических мер. Среди них:
- не допускайте чрезмерного загрязнения генератора, периодически проводите осмотр его состояния, а при необходимости и демонтаж с чисткой агрегата;
- проверяйте натяжку ремня генератора, при необходимости подтягивайте его (самостоятельно или в автосервисе);
- контролируйте состояние обмоток генератора, в частности, не допускайте их потемнения;
- проверяйте контакт на управляющем проводе реле-регулятора, причем как его качество, так и наличие на нем окисления;
- выполняйте периодическую проверку напряжения на аккумуляторной батарее автомобиля с запущенным двигателем.
Соблюдение этих простых правил позволят вам увеличить ресурс и срок эксплуатации как генератора, так и регулятора напряжения автомобиля.
Итоги
Проверка реле-регулятора напряжения — дело несложное, и с ней может справиться практически любой автолюбитель, владеющий элементарными навыками ремонтных работ. Главное, иметь для этого соответствующие инструменты — мультиметр, блок питания с регулятором напряжения (хотя можно подключить и к аккумулятору с зарядным устройством), лампу на 12 В и кусочки проводов для монтирования соответствующей схемы.
Читать также: Изделия из металлической профильной трубы
В случае, если в процессе проверки вы выяснили, что регулятор вышел из строя, то он подлежит обязательной замене (ремонтные работы как правило не производятся). Главное, не ошибиться при его выборе и приобрести ту деталь, которая подходит именно для вашей машины.
Проблемы «недозаряда», как в принципе и «перезаряда» аккумулятора, могут быть вызваны многими причинами, но самая первая и самая распространенная на многих автомобилях (наши ВАЗ здесь не исключение), а также на многих мотоциклах, является выход реле-регулятора генератора из строя. Этот прибор, не смотря на свою компактность, убережет вашу батарею и сделает ее срок службы намного больше. Однако если он выходят из строя, это может просто убить АКБ в считанные недели, поэтому если увидели белые потеки, а также, двигатель не запускает после ночи, даже «не крутит» стартер – самое время проверять реле регулятор вашего автомобиля, а вот как это сделать своими руками, а вам сегодня подробно расскажу …
СОДЕРЖАНИЕ СТАТЬИ
Для начала определение
Реле-регулятор – это устройство, которое регулирует ток от генератора автомобиля, не давая перезарядить аккумулятор, уберегая его от перезаряда, губительного для батареи. Таким образом, это устройство намного продлевает срок службы АКБ.
По сути это просто стабилизатор напряжения, который не дает напряжению от генератора превышать порог в 14,5 Вольта, это очень точный прибор и обязательный для всех типов автомобилей. Однако его можно различить на два типа.




